2020年5月27日,美國佐治亞州公布了2020年5月25日關于“批準電池和電池廢棄物管理技術法規”(決議)的第324號決議。

該技術法規是仿照歐盟(EU)第2006/66/EC號指令及其修正案(合并版至2018年7月供參考)制定的。
技術法規中的規定,除其他外,包括以下內容:
1、電池和蓄電池范圍
2、經濟運營者的義務——制造商(包括進口商)、分銷商、回收商、加工商和消費者
3、電池和蓄電池中汞、鉛和鎘的使用規定
4、收集方案和收集目標的要求
5、制造商注冊要求——截至2021年6月1日
6、電池、蓄電池和電池組的標簽要求(如果其中的汞、鎘和/或鉛含量超過規定量)
該決議將于2020年9月1日生效。
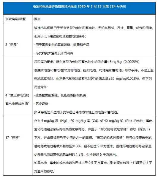
技術條例第2、4和17條的要點見下表:

如您有以上問題的疑惑,歡迎您直接來電4000-1998-38咨詢我司工作人員,獲得詳細的費用報價與周期等信息。


