認監委關于調整汽車產品
強制性認證依據標準的公告
公告[2019]6號
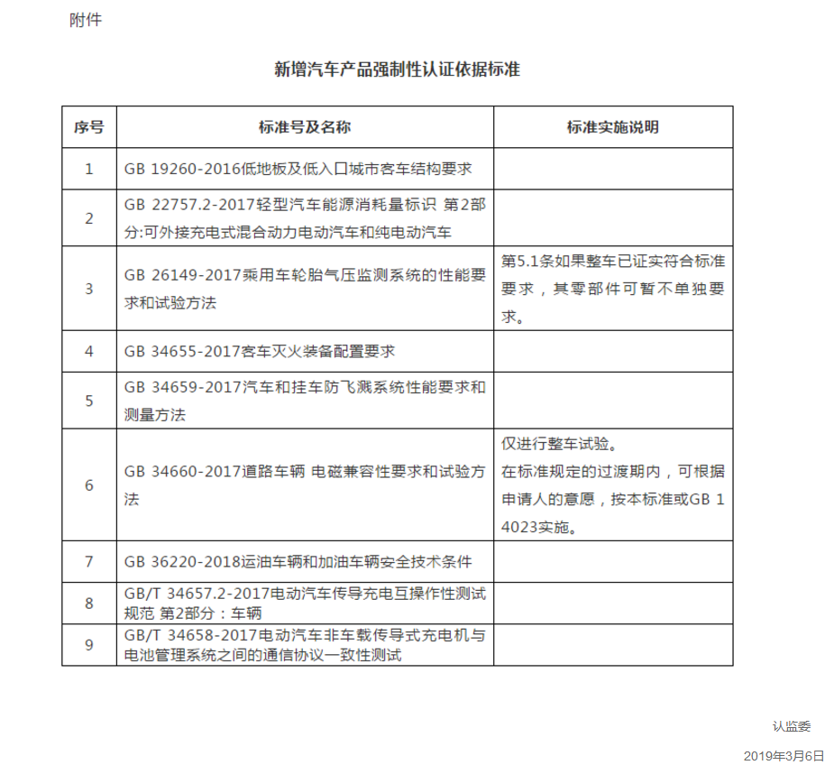
為加強汽車產品質量監管,確保強制性產品認證有效性和公信力,認監委決定將GB19260-2016(低地板及低入口城市客車結構要求)等9項標準納入強制性認證依據標準。現將有關要求明確如下:
一、自本公告發布之日起,相應的強制性產品認證實施規則《強制性產品認證實施規則-汽車》(CNCA-C11-01)及《強制性產品認證目錄描述與界定表》(認監委公告2014年第45號)中的汽車產品認證依據增加本公告附件中列入的標準,指定認證機構依據相關標準進行認證并出具認證證書。二、已獲證相關產品認證證書,自本公告發布之日起,可繼續使用1年。企業可根據自身意愿,提前開展證書轉換工作。指定認證機構認證證書轉換工作,應采取到期換證、標準換版、產品變更等自然過渡的方式。相關產品認證證書轉換工作,應按照《關于強制性產品認證依據用標準修訂時有關要求的公告》(認監委公告2012年第4號)執行。規定期限內產品未符合要求的,由指定認證機構按照《強制性產品認證管理規定》(質檢總局令第117號)的要求作出處理。
三、對于已獲證汽車產品,如無新增試驗項目,無須再進行試驗,可直接換發新版認證證書;如有新增試驗項目,需進行新增試驗,通過試驗后換發新版認證證書;過渡期結束前已出廠、銷售、進口的相關產品,在銷售過程中,無須換發強制性產品認證證書,但應符合其他相關法律法規的要求。
四、各指定認證機構、實驗室應按照《關于強制性產品認證依據用標準修訂時有關要求的公告》(認監委公告2012年第4號)要求,在2019年6月30日前,將按照本公告修訂的實施細則、新納入標準檢測能力情況以及獲得實驗室資質認定的情況報認監委備案。
附件:新增汽車產品強制性認證依據標準



